河南省重点项目建设领导小组近日又发布了《2024年河南省第二批重点建设项目名单》,共遴选第二批省重点项目764个,总投资约1.8万亿元、年度计划投资约5566亿元。
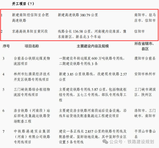
第二批项目则包括竣工山西中南部铁路水冶南至安李铁路联络线,开工南阳经信阳至合肥高速铁路、京港高铁阜阳至黄冈段等两个重大铁路项目。
其中南信合高铁(河南段)新建规模为380.79公里;京港高铁阜阳至黄冈段(河南段)线路全长136.58公里,河南境内设淮滨、豫东南新区、新县北3个车站。



阜阳至黄冈高铁走向方案示意图(非最终方案)
来源:铁路规划建设
